South Korean Scientists Has Developed A New Type Of Biochemical Material To Prevent Hair Loss

pegasus2

Senior Member
My Regimen
Reaction score
4,514
It's not necessary to create a micellar formulation. DMSO alone is a sufficient carrier, although you would want to double the concentration. What they use for their micellar formulation in this study is HP-β-CD with 90% Kolliphor EL(PEG-35), 3% Tween 80, and 7% PEG400. The stability in straight DMSO is very good, lasting months without degradation. Even in other solvents it is stable enough for a month at room temperature. I think a DMSO, PEG400, and oleic acid vehicle would be effective. This should bring the availability close to that of their micellar formulation, and make it quick and easy. In the other study they just use PEG400 and β-cyclodextrin. They apparently cut out the Kolliphor and Tween 80. Probably because for the purpose of hair loss they don't need to increase solubility beyond the 3.1 mg/ml of PEG400.


1.PNG
 
Last edited:

Fgsfds

Established Member
My Regimen
Reaction score
245
6BIO is 356 daltons, and they are almost the same. It's definitely sub 400. They use PEG-400, which is for molecules up to 400 daltons.
Cool. Would good old ethanol work then? Who knows about stability but I'm sure you can get away with say 3 nightly batches 3 days after wounding. Are you worried about solubility?
 

pegasus2

Senior Member
My Regimen
Reaction score
4,514
Cool. Would good old ethanol work then? Who knows about stability but I'm sure you can get away with say 3 nightly batches 3 days after wounding. Are you worried about solubility?

Pure ethanol might work as long as you're making monthly batches, but there's still the low biovailability. You would need a higher concentration.
 

whatevr

Senior Member
My Regimen
Reaction score
3,659

The problem with this kind of study is that, as far as I can see, these mice are not really any kind of model for Androgenetic Alopecia. Maybe this compound can increase B-catenin, but so can hundreds of others on mice, the question is can it do so in the presence of DHT? This study doesn't really tell you anything because in vivo all of those effects may be overrided by the presence of DHT and AR activation. So at the very least, you should attempt to have some kind of semi-decent model of androgen-induced hair loss if you are trying to test the efficacy of your substance for that purpose. Maybe they will do that down the line, but for now this doesn't warrant any hype in my opinion.
 

whatevr

Senior Member
My Regimen
Reaction score
3,659
You should already be using a DHT inhibitor so that it doesn't have to. This is a novel and potent pathway for inducing β-catenin, so it's worth adding to your stack.

Yeah but myself (and many others) cannot do that. So if these drugs cannot sufficiently inhibit downstream pathways on their own, but still require anti-androgens, they are worthless from my perspective. Judging by your regimen I'm sure it will be good for you though.
 

5minutesbeforemiracle

Established Member
My Regimen
Reaction score
180
There's probably a lot of interest in this. I just don't know if it's worth it. BIO works on the same pathway, and nobody had success with that AFAIK.
Hi Pegasus, I've seen some of your more recent posts on this forum and it looks like you've become more hopeful on this treatment. Did you find more info on this compound that developed your opinion?
 

pegasus2

Senior Member
My Regimen
Reaction score
4,514
Hi Pegasus, I've seen some of your more recent posts on this forum and it looks like you've become more hopeful on this treatment. Did you find more info on this compound that developed your opinion?
I've always been hopeful, but I'm still concerned that 6-BIO didn't work for anyone. The thing that keeps me hopeful is that BIO is less potent, stable, and bioavailable than KY.
 

John Difool

Senior Member
My Regimen
Reaction score
1,337
Explain the special vehicle please? I was planning on using a good old dmso eth and pg solution but I've read people going some great length trying to reconstruct the one in the patent. For which purpose? I don't think absortion is an issue with KY.
 

Jacob Bates

New Member
My Regimen
Reaction score
1
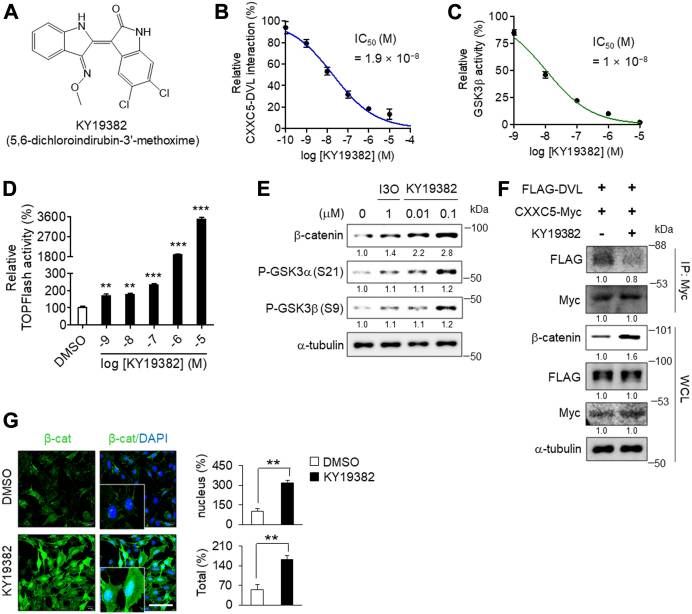
BIO is a readily available alternative, though not as potent. 1 uM KY19382 was twice as effective as 1 uM I3O at inducing b-catenin. The dosage with either of these drugs will be low, although bioavailability is a problem, particularly with BIO. BIO has a short plasma half-life of just 1 hour, and must be applied at least twice a day. KY19382 could be applied once a day, and is certainly optimal if the price is reasonable. Considering you can use a lower dose of KY19382, and it only has to be applied once a day, the cost should be less than BIO. It isn't expensive to synthesize this.






View attachment 145249

https://www.ncbi.nlm.nih.gov/pmc/articles/PMC6458850/

Who would be interested in a group buy for KY19382? I would apply 2ml at .05% twice a day or .1% once a day. 1 gram will last 500 days at that concentration. Everyone can decide their own dosage, but I wouldn't go much higher than that. It's an indirubin derivative so it's going to be red like SM.
YES, bump bro, I'm buying this very soon!
 

Kev123

Experienced Member
My Regimen
Reaction score
386
“The researchers actually produced a biochemical (protein fragment) 'PTD-DBM' that blocked the binding of the two proteins and confirmed its efficacy in mice”

As we wait for at least 1 cure/better treatment than the ancient Big 3, mice just got their 879th cure for hair loss.

In my next life I want to be a mouse. Live fast, die young, but I will be rocking slick back hair and attracting all the females.

The long rivalry between human and mice in the hairloss community, seems to intensify every year. Mice mock us all the time with 5 new cures for hairloss per year.

Mice = Everything works on them.
Humans = Nothing works on us.
 

Micky_007

Experienced Member
My Regimen
Reaction score
379
http://www.yonhapnews.co.kr/bulletin/2017/11/20/0200000000AKR20171120080600017.HTML

They mention full regrowth.

Edit:

SEOUL, South Korea (Reuters) - South Korean researchers have developed candidate hair loss products,

The Ministry of Science and Technology announced yesterday that a professor at Yonsei University's Department of Biotechnology and Bioengineering discovered a candidate protein that inhibits the function of hair protein.

The researchers noted that the amount of protein called 'CXXC5' is high in the scalp tissue of a person who has hair loss.

This protein is a key component of the intracellular signaling pathway (Wnt signaling pathway) that plays a role in hair formation and wound healing.

To better understand the function of the protein, the researchers studied human hair follicle cells, confirming that this protein binds to other proteins and inhibits hair growth.

This suggests that if the binding of the two proteins is blocked, hair can be properly formed.

The researchers actually produced a biochemical (protein fragment) 'PTD-DBM' that blocked the binding of the two proteins and confirmed its efficacy in mice.

Applying PTD-DBM for 28 days to the hairless area, the hair follicles will be healthy and the hair will come back.

If you apply VPA (valproic acid), a chemical that activates the winter signaling system, the hair growth effect is higher.

Existing hair loss treatments use the principle of promoting the growth rate of hair, so it is not effective when hair loss has already progressed. In addition, there were side effects because of the simultaneous use of drugs that inhibit male hormones.

The researchers said the candidate for hair loss treatment has the potential to solve all of these problems.

The researchers are now testing animals for toxicity to this candidate drug.

Professor Choi Kang-yeol said, "We have developed a novel material that regulates the function of hair proteins and controls the function of hair to regenerate hair." I hope to contribute, "he said.

The research was supported by the Ministry of Education, Culture, Sports, Science and Technology (MOCIE), and the research results were published in the Journal of Investigative Dermatology on the 20th of last month.
So what happened with this?
 

2mmSMP

Member
My Regimen
Reaction score
34
September 2021: the blog post has been updated with a new interview with DR.KYC:


I was recently able to conduct another Q&A with Dr. Kang-Yell Choi who gives the latest updates on his company below. Among the updates, Dr. Choi’s startup aimed at commercializing drugs which target the CXXC5 protein is now going by a new name, CK Regeon.

FT: What’s the status of the KY19382 candidate for hair regeneration as of September 2021?

KYC: Currently, preclinical trials were completed and formulation development are under progress. We are also consulting with experts for better clinical research (regarding initiation of clinical trial).

FT: The published study in 2017 showed “wound-induced” hair follicle neogenesis. Understanding this project is still early, do you anticipate that there would need to be some type of wounding in humans to create new hairs?

KYC: The core content of the “Wound-induced hair follicle neogenesis” project is that stem cells induced by stimuli such as wounds are further activated by our small molecule that activates Wnt, thereby maximizing hair regeneration. Although it is practically impossible to make big wounds on human scalps, we expect that creating fine wounds using a specific device will be sufficient to have a synergistic effect on hair regeneration with our drug candidate. It is hard to give a more specific plan, but we believe this project can play a crucial role in solving the long-standing problem of baldness treatment.

FT: What is the initial geographical target market for the KY19382 drug?

KYC: As for the target market for KY19382, major markets including US and Korea are being considered. We are trying to commercialize it so that it can benefit as many people as possible.

Thanks to Dr. Choi for continuing to keep us informed on KY19382 and we look forward to the next update.
 
Top