You're so much head away from nearly everybody here that you need to talk directly to those South Korean researchers to get this answer
Good post
agreed, dude your knowledge is crazy. Would support that idea 100%
You're so much head away from nearly everybody here that you need to talk directly to those South Korean researchers to get this answer
Good post
BTW you missing the SFRP1 that also downregulates WNT\b,
also as from latest Hair Congress during Androgenetic Alopecia you have excessive DP cells migration - https://www.hairlosstalk.com/intera...omote-vellus-to-terminal-reconversion.109789/
>> This protein, if it exists, would have to be expressed in anagen, fall in late anagen prior to onset of catagen, and might also be downregulated in A.G.A hair follicles. Any ideas?
It could be FGF9 - protein response for PGE2 receptors activation.
http://mcb.asm.org/content/26/22/8281.full.pdfhttp://www.jbc.org/content/283/4/2139.full.pdf -Prostaglandin E2 Regulates Angiogenesis via Activation of Fibroblast Growth Factor Receptor-1
But this latest study found that Cxxc5 protein is negatively correlated with Wnt signaling activity. And in the human hair follicle to the left, Cxxc5 protein was most highly expressed near the bottom (i.e. Cluster 4) DPCs, where Wnt pathway activity is weakest.
View attachment 72335
But in their in vitro experiment, they found that treatment of DPCs with Wnt3a strongly induced Cxxc5 protein expression - this seemingly contradicts in vivo data showing an inverse correlation. It does, however, agree with in vivo single-cell transcriptome data showing a positive correlation between Wnt signaling activity and Cxxc5 mRNA.
View attachment 72336
And here again, another in vivo observation where they used valproic acid, which as expected stabilized beta-catenin but did not induce Cxxc5 protein expression.
View attachment 72337
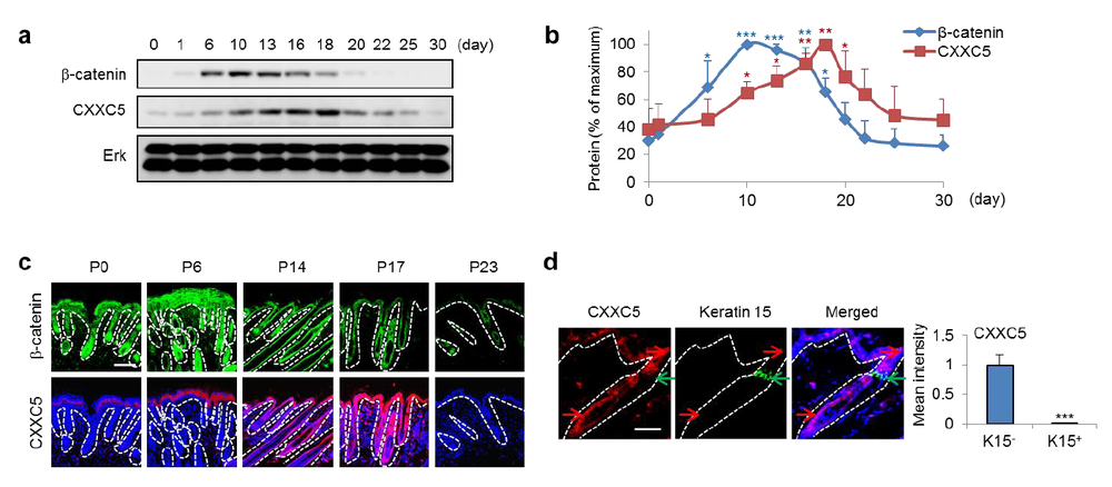
Here's a figure from the supplemental info showing expression of beta-catenin and Cxxc5 protein through the hair cycle:
View attachment 72338
Neither beta-catenin or Cxxc5 are expressed in telogen. Beta-catenin protein accumulation comes first, but Cxxc5 protein is still low. Later, Cxxc5 is strongly expressed and beta-catenin starts to fade. Catagen soon follows, beta-catenin fades further, and Cxxc5 eventually fades as well. By the next telogen, both beta-catenin and Cxxc5 are gone once again.
So...
In vitro: Wnt -> beta-catenin stabilization -> Cxxc5 mRNA -> Cxxc5 protein -| Wnt pathway activity (negative feedback)
In vivo, anagen: Wnt -> beta-catenin stabilization -> Cxxc5 mRNA -?- no Cxxc5 protein (permissive for long-lasting, amplified Wnt signaling)
In vivo, catagen: Cxxc5 protein is expressed at high levels and inhibits the Wnt pathway
What could explain this? Maybe there's some secreted factor that's present in vivo, but not in vitro, that disrupts Cxxc5 protein stability? There's actually an analogous system that also works on the Wnt pathway, which very briefly goes like this:
Wnt -> Fzd, Lrp5/6 -> beta-catenin -> Znrf3, Rnf43 -| Fzd
So I'm wondering if there's a secreted protein analogous to R-spondin -- sort of like an endogenous PTD-DBM -- that inhibits Cxxc5 protein stability. This protein, if it exists, would have to be expressed in anagen, fall in late anagen prior to onset of catagen, and might also be downregulated in A.G.A hair follicles. Any ideas? If anyone knows of such a protein, or another possible mechanism that might regulate Cxxc5 protein stability, then we can discuss how that mechanism itself is regulated.
Inflammation doesn't seem to play much causative role in A.G.A if at all, but Wnt signaling clearly does (as suggested by many Wnt-related genes affecting A.G.A risk, and the absence of inflammation-related genes affecting A.G.A risk). And genetic variants affecting hair follicles' response to PGD2 also have no effect on A.G.A risk, so that's probably not a good candidate either. Also, while we can infer that inhibition of Wnt signaling is a major causative factor in A.G.A risk, we don't know whether differential regulation of CXXC5 in particular is a cause or a downstream redundant effect.
Having said that, what can we say about regulation of CXXC5 in hair follicles?
In the dermal papilla in vivo, Cxxc5 mRNA is highest in cells where Wnt signaling activity is the highest (Yang et al., 2017). This is consistent with previous reports that Cxxc5 is a negative feedback regulator of Wnt signaling.
From top to bottom, the DP clusters are Cluster 1 (C1), Cluster 3 (C3), Cluster 2 (C2), and Cluster 4 (C4). Expression of Lef1, a Wnt target gene, is a good marker for Wnt pathway activity. Lef1 expression is highest in Cluster 2, as are Wnt target genes Fgf7, Fgf10, and Alx4. Cxxc5 mRNA expression is also highest in Cluster 2.
View attachment 72333 View attachment 72334
CLUSTER 2 includes...
Genes, Fold change, FDR
Lef1, 2.42, 6.72E-08
Cxxc5, 2.17, 2.54E-03
But this latest study found that Cxxc5 protein is negatively correlated with Wnt signaling activity. And in the human hair follicle to the left, Cxxc5 protein was most highly expressed near the bottom (i.e. Cluster 4) DPCs, where Wnt pathway activity is weakest.
View attachment 72335
But in their in vitro experiment, they found that treatment of DPCs with Wnt3a strongly induced Cxxc5 protein expression - this seemingly contradicts in vivo data showing an inverse correlation. It does, however, agree with in vivo single-cell transcriptome data showing a positive correlation between Wnt signaling activity and Cxxc5 mRNA.
View attachment 72336
And here again, another in vivo observation where they used valproic acid, which as expected stabilized beta-catenin but did not induce Cxxc5 protein expression.
View attachment 72337
Here's a figure from the supplemental info showing expression of beta-catenin and Cxxc5 protein through the hair cycle:
View attachment 72338
Neither beta-catenin or Cxxc5 are expressed in telogen. Beta-catenin protein accumulation comes first, but Cxxc5 protein is still low. Later, Cxxc5 is strongly expressed and beta-catenin starts to fade. Catagen soon follows, beta-catenin fades further, and Cxxc5 eventually fades as well. By the next telogen, both beta-catenin and Cxxc5 are gone once again.
So...
In vitro: Wnt -> beta-catenin stabilization -> Cxxc5 mRNA -> Cxxc5 protein -| Wnt pathway activity (negative feedback)
In vivo, anagen: Wnt -> beta-catenin stabilization -> Cxxc5 mRNA -?- no Cxxc5 protein (permissive for long-lasting, amplified Wnt signaling)
In vivo, catagen: Cxxc5 protein is expressed at high levels and inhibits the Wnt pathway
What could explain this? Maybe there's some secreted factor that's present in vivo, but not in vitro, that disrupts Cxxc5 protein stability? There's actually an analogous system that also works on the Wnt pathway, which very briefly goes like this:
Wnt -> Fzd, Lrp5/6 -> beta-catenin -> Znrf3, Rnf43 -| Fzd
Znrf3 and Rnf43 are transmembrane E3 ubiquitin ligases that promote the endocytosis and proteasomal degradation of Frizzled (the Wnt receptor). Znrf3 and Rnf43 are both themselves Wnt target genes (much like Cxxc5), and therefore act as negative feedback regulators of Wnt signaling (also like Cxxc5). There's a family of secreted growth factors called R-spondins (RSPO for short). R-spondin forms a complex with its receptor Lgr4 or Lgr5 and with Znrf3/Rnf43, and when this happens, it's the Rspo/Lgr/Znrf43 or Rnf43 complex that undergoes proteasomal degradation. As a result, Wnt signaling persists much longer, and is much stronger.
View attachment 72339
So I'm wondering if there's a secreted protein analogous to R-spondin -- sort of like an endogenous PTD-DBM -- that inhibits Cxxc5 protein stability. This protein, if it exists, would have to be expressed in anagen, fall in late anagen prior to onset of catagen, and might also be downregulated in A.G.A hair follicles. Any ideas? If anyone knows of such a protein, or another possible mechanism that might regulate Cxxc5 protein stability, then we can discuss how that mechanism itself is regulated.
I don't get why in Figure c (leftmost image) in the valproic acid experiment as well as in Figure j (rightmost image) in the in vitro figure, the CXXC5 + cases don't have fluorescent signals.
I can send you some exercises ans numbers we do at science degrees and you will change your mind for sure xdI wish I had done science instead of English Lit at uni.
Hmm... If VPA induce CXXC5 protein, and CXXXC5 protein cause har lost \ stop har grow - then how could you explain this study https://www.ncbi.nlm.nih.gov/pmc/articles/PMC3323655/#pone.0034152.s001?So VPA does induce Cxxc5 protein in wildtype mice (in telogen). But the inverse correlation is there in the human follicles.

BTW you missing the SFRP1 that also downregulates WNT\b,
also as from latest Hair Congress during Androgenetic Alopecia you have excessive DP cells migration - https://www.hairlosstalk.com/intera...omote-vellus-to-terminal-reconversion.109789/
>> This protein, if it exists, would have to be expressed in anagen, fall in late anagen prior to onset of catagen, and might also be downregulated in A.G.A hair follicles. Any ideas?
It could be FGF9 - protein response for PGE2 receptors activation.
@InBeforeTheCure Agreed, you are way ahead of most if not all of us on this topic. You clearly know your stuff, thanks for the post. I'm currently researching the WNT pathway and CXX5 but lack a complete understanding at the moment. However, I have to disagree with you about the relationship between inflammation and Androgenetic Alopecia. if Inflammation wasn't related to Androgenetic Alopecia then we wouldn't be seeing some users having success with CRTH2 inhibitors
and the almighty mysterious (and controversial) Brotzu lotion wouldn't be effective.
In my research I have found numerous studies relating the WNT pathway to prostaglandins - specifically PGE2. I have attached a document of some particularly interesting articles on that topic. I encourage you to look at the first article specifically. That one discusses the relation of PGE2 and WNT, and was published before the famous Cotsarellis study.
Again thanks for your research and hopefully you can use your expertise in this topic to further our understanding
Oh right, gotcha. I wasn't looking closely enough.Quick correction: In Figure C, Cxxc5 refers to the mice - Cxxc +/+ are wildtype mice, -/- are mice with the Cxxc5 gene knocked out. So VPA does induce Cxxc5 protein in wildtype mice (in telogen). But the inverse correlation is there in the human follicles.
Figure J is an siRNA (small interfering RNA) against Cxxc5, not Cxxc5.
Hmm... If VPA induce CXXC5 protein, and CXXXC5 protein cause har lost \ stop har grow - then how could you explain this study https://www.ncbi.nlm.nih.gov/pmc/articles/PMC3323655/#pone.0034152.s001?
View attachment 72404 View attachment 72405
Even if CRTH2 does play some causative role in A.G.A, it wouldn't necessarily be through inflammation. PGD2 is produced within hair follicles (in melanocytes, and in the outer root sheath around catagen onset) and so is the receptor.
It's expressed as a response on activation of PGE2 receptors (1) - and PGE2 is mandatory part of normal hair grow cycle (2).I don't think FGF9 is expressed during normal hair cycling though, is it?
Because VPA stabilizes beta-catenin by inhibiting GSK3-beta. It's beta-catenin itself that induces CXXC5, which is a negative feedback regulator, but induction of Wnt target genes will still be much greater than the alternative - nothing.
So VPA does induce Cxxc5 protein in wildtype mice (in telogen). But the inverse correlation is there in the human follicles.
Hmm... If VPA induce CXXC5 protein, and CXXXC5 protein cause har lost \ stop har grow - then how could you explain this study https://www.ncbi.nlm.nih.gov/pmc/articles/PMC3323655/#pone.0034152.s001?
View attachment 72404 View attachment 72405
Has there been any update on this? The last thing I heard was that they were testing it for toxicity.
