- Reaction score
- 1,629
You are the hero Gotham deserves.
But not the one it needs right now.
You are the hero Gotham deserves.
Enviado el: 31/8/2017, 15:24
Today I had nothing to do, so I decided to do a small research to know more about the role of DGLA. Thinking back to Brotzu's words, the only dubious point in his claims was when he decided to test separately the compounds, maybe it was @Switzer that found the post scriptum to the patent. Basically, the doctor said that DGLA alone was not able to even stop the hairs from falling. This is strange because we know that his nurse, who tested the lotion on Androgenetic Alopecia for first, reported the total stop of the hairs from falling (said by the doctor himself!).
Now, maybe @d3nt3dsh0v3l was the one asking, a lot of pages ago, a proof for th3 fact that DGLA can act as an antiandrogen (I didn't know why, but I remember it was asked in this thread).
Well, Google is pretty damn full of academic papers about that:
http://www.biochemj.org/content/285/2/557
" gamma-Linolenic acid, the most potent inhibitor tested, decreased the Vmax. and increased Km values of substrates, NADPH and testosterone, and promoted dissociation of [3H]4-MA from the microsomal reductase. gamma-Linolenic acid, but not the corresponding saturated fatty acid (stearic acid), inhibited the 5 alpha-reductase activity, but not the 17 beta-dehydrogenase activity, of human prostate cancer cells in culture. These results suggest that unsaturated fatty acids may play an important role in regulating androgen action in target cells. "
And also: https://www.ncbi.nlm.nih.gov/pubmed/12589947
" Our data revealed: (i) that incubation of MTC with [3H]-T resulted in marked conversion to [3H]-DHT when compared to similar incubation with BHC; (ii) that DHT-enhanced activity of 5 alpha-reductase was inhibited 80% by 15S-hydroxyeicosatrienoic acid, the 15-lipoxygenase metabolite of GLA, when compared to 55% by 15S-hydroxyeicosapentaenoic acid, the 15-lipoxygenase metabolite of EPA; and (iii) that their precursor fatty acids, respectively, exerted moderate inhibition. Taken together, the study underscores the biological importance of 15-lipoxygenase metabolites of polyunsaturated fatty acids (PUFAs) in androgen metabolism. "
This one seems very very important in this regard: https://www.ncbi.nlm.nih.gov/pubmed/19353546
" Among the fatty acids we tested, inhibitory saturated fatty acids had C12-C16 chains, and the presence of a C==C bond enhanced the inhibitory activity. Esterification and hydroxy compounds were totally inactive. Finally, we tested the prostate cancer cell proliferation effect of free fatty acids. In keeping with the results of the 5alpha-reductase assay, saturated fatty acids with a C12 chain (lauric acid) and unsaturated fatty acids (oleic acid and alpha-linolenic acid) showed a proliferation inhibitory effect on lymph-node carcinoma of the prostate (LNCaP) cells. At the same time, the testosterone-induced prostate-specific antigen (PSA) mRNA expression was down-regulated. These results suggested that fatty acids with 5alpha-reductase inhibitory activity block the conversion of testosterone to 5alpha-dihydrotestosterone (DHT) and then inhibit the proliferation of prostate cancer cells. "
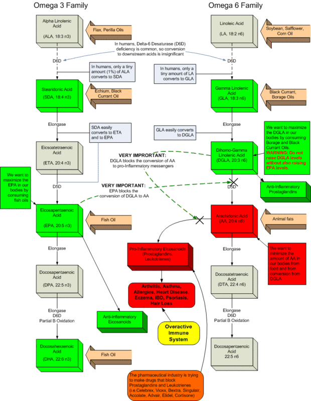
This image, then, helps a lot to understand the next part of my comment:
View attachment 62795
Read carefully the last red balloon: while DGLA really has potent anti-inflammatory properties, Arachidonic is the contrary. And guess what, inflammatory molecules lewd to... Hair loss. So this is not a theory totally invented by Brotzu, in fact you can find a lot about this over the web; the doctor just says that ALL alopeciae have in common an inflammatory reaction. I already posted 100 times the exact studies that Brotzu referred at SITRI's, in which was stressed the importance of inflammation in Alopecia Areata, Androgenetic Alopecia too.
What bothers me, is, now, why the studies of Brotzu conducted with DGLA and PGE1 only saw no results on hair loss, and so why his nurse saw results at first when he tried the remedy with PGE1 originally used for diabethic ulceras. That's what we asked in the last interview, but he evaded the question.
Then, if DGLA is used as an antiinflammatory in this terapy, does that mean that Elongase from GLA, leading to 20 C atoms, annihilates the inhibiting effect on 5AR ? What's strange is that in these studies only GLA and others of group 3 omega were used to verify an anti-DHT effect. Does that mean that DGLA, his direcr successor, loses all of this? I don't think so, and that's why I think that the main thing is that it is a potent vasodilator and antiinflammator, but someways it should preserve some of GLA properties, since PGE1 (which characteristics are the same as DGLA) worked alone on the nurse (and I believe this because unless Brotzu wouldn't have continued the experimentations on hair loss). Seems impossible to halt or slow down Androgenetic Alopecia without acting on the DHT question...
I also linked in my last post the properties of DGLA and his promoting effect on keratine's production, just as the doctor said.
And what is more interesting, all the studies I just linked, confirm the theory of microdosing fatty acids: if you remember, on the video I translated, Brotzu himself said were used extremely low dosages of the compounds.
Lights are turned on in this patent:
http://www.hairloss-research.org/UpdateFishOil8-12.html
" The unsaturated fatty acids are thus a safe way of reducing androgen binding to hair follicles. On the scalp this has the effect of stimulating hair growth whereas on the rest of the body including the beard it has the effect of inhibiting hair growth. The unsaturated fatty acids are thus a safe way of reducing androgen binding to hair follicles.
Although inhibition of steroid hormone binding appears to be a general property of polyunsaturated fatty acids, influenced by the chain length and the number of double bonds, the ability of hair to grow normally will certainly be influenced by other factors. In particular, the circulation in the vicinity of the hair follicles is likely to be important, and many credible models of Androgenetic Alopecia have suggested that an androgen mediated restriction in blood flow is an important factor. Among the n-6 and n-3 EFAs, only GLA, DGLA and EPA can be converted to known vasodilator metabolites. GLA can be converted to DGLA and thence to PGE1. EPA can be converted to PGI3. We therefore propose that these three specific fatty acids, alone or in combination, are of particular value in promoting hair growth."
BINGO!
And this italian source is very good at explaining what happens to GLA -> DGLA conversion, and also how a supplementation should be followed:
https://www.lipinutragen.it/dgla-al-crocevia-di-processi-pro-e-anti-infammatori/
Here i translate the most interesting parts:
" In this particular case, the integration of GLA must be performed simultaneously with alpha linolenic acid (ALA). Nutraceutical supplementation will be effective and efficient with a product that provides the right GLA proportions along with ALA.
(...)
The non-transformed DGLA enters into the phospholipids (PL) of the membranes, whereupon it will be removed by the action of phospholipase A2 by competing with AA for the synthesis of PG1 in the oxygen cycle cycle.
Similarly, DGLA supplementation may shift the DGLA / AA ratio to reduce the production of pro-inflammatory factors in favor of anti-inflammatory drugs, with beneficial effects for a variety of pathologies. One should not forget, however, that the DGLA, like the others a. polyunsaturated fats, undergoes radical oxidative reactions. It follows that using supplementation to control pro-inflammatory processes, activating the synthesis of anti-inflammatory compounds, requires a concomitant synergistic antioxidant (vitamins A, C, E, beta-carotene) to perform preventative action of lipid peroxidation. "
The last phrase explains best why only supplements of Borraginee oils alone can't do sh*t in both tumors and hair loss. Plus, a topical administration of it can't have any effect because as brotzu said, DGLA alone is unable to penetrate the skin. Sistemically, it has an half life so short that it is impossible for it to reach hair follicles or the prostate.
![]()
No, but with the brotzu lotion. Close your eyes and throw anything in there.I was wondering if i could also fry potatoes with dgla.![]()
Except the Doctor's own bald head...No, but with the brotzu lotion. Close your eyes and throw anything in there.
Make water to wine, sh*t to gold. And most importantly: A punchable bald f*** face to a handsome gorilla.
Since he brewed this lotion, he also knows the dangers of using it. What if he becomes TOO handsome? All the girls? All the fame? Not everyone can handle that mate..Except the Doctor's own bald head...
f*** sorry...since I'm bald I'm not that handsome, intelligent and perfect like the DoctorSince he brewed this lotion, he also knows the dangers of using it. What if he becomes TOO handsome? All the girls? All the fame? Not everyone can handle that mate..
Ever thought about that? USE YOUR BRAIN ONCE FOR GOD SAKE! THIS IS OBVIOUS!
"Novelty": I was from Dr Sorce of Palermo Hospital, a very well-prepared person. I asked her if she knew about Brotzu and said yes (good sign ... no?) And that prostaglandin may actually be a key to future cure, and that she was already discussing a lot. She is confident, in short, but she does not know much more than we already know. Anyway, I will refer to any novelties (which will surely come to know before us).
http://bellicapelli.forumfree.it/?t=72095959&st=4710
Envoyé le: 2/9/2017, 20:00
Spiga92
Envoyé le: 2/9/2017, 20:00
![]()
"La commercializzazione doveva esserci due anni fa. Poi però la conservazione; poi il brevetto; poi il prolungamento dei test perché loro sono "seri"; e tante altre cose che mi iniziano a sembrare un sacco di ca****e. Scusa la franchezza."
Translation: "commercialization should have started 2 years ago. Then there were stability problems; then the patent; then delays in clinical trials because they are "reliable", and many other things that start to make me believe it is just a bunch of bullshit. Apologize for the honesty".
This is what Spiga92 has written tdby on an italian clown forum... for the records, it is the same guy that few months ago stated he had seen pictures from some Brotzu patients that got thei hair back after using the lotion, and one of the main arguments for the side "the lotion works amazingly without any doubt".
Either this guy is affected by schizofrenia or bipolarism, or he is just trolling all of you...
Spiga92
Envoyé le: 2/9/2017, 20:00
![]()
"La commercializzazione doveva esserci due anni fa. Poi però la conservazione; poi il brevetto; poi il prolungamento dei test perché loro sono "seri"; e tante altre cose che mi iniziano a sembrare un sacco di ca****e. Scusa la franchezza."
Translation: "commercialization should have started 2 years ago. Then there were stability problems; then the patent; then delays in clinical trials because they are "reliable", and many other things that start to make me believe it is just a bunch of bullshit. Apologize for the honesty".
This is what Spiga92 has written tdby on an italian clown forum... for the records, it is the same guy that few months ago stated he had seen pictures from some Brotzu patients that got thei hair back after using the lotion, and one of the main arguments for the side "the lotion works amazingly without any doubt".
Either this guy is affected by schizofrenia or bipolarism, or he is just trolling all of you...
"La commercializzazione doveva esserci due anni fa. Poi però la conservazione; poi il brevetto; poi il prolungamento dei test perché loro sono "seri"; e tante altre cose che mi iniziano a sembrare un sacco di ca****e. Scusa la franchezza."Spiga92
Envoyé le: 2/9/2017, 20:00
![]()
"La commercializzazione doveva esserci due anni fa. Poi però la conservazione; poi il brevetto; poi il prolungamento dei test perché loro sono "seri"; e tante altre cose che mi iniziano a sembrare un sacco di ca****e. Scusa la franchezza."
Translation: "commercialization should have started 2 years ago. Then there were stability problems; then the patent; then delays in clinical trials because they are "reliable", and many other things that start to make me believe it is just a bunch of bullshit. Apologize for the honesty".
This is what Spiga92 has written tdby on an italian clown forum... for the records, it is the same guy that few months ago stated he had seen pictures from some Brotzu patients that got thei hair back after using the lotion, and one of the main arguments for the side "the lotion works amazingly without any doubt".
Either this guy is affected by schizofrenia or bipolarism, or he is just trolling all of you...
All your paper segments mean nothing at all."La commercializzazione doveva esserci due anni fa. Poi però la conservazione; poi il brevetto; poi il prolungamento dei test perché loro sono "seri"; e tante altre cose che mi iniziano a sembrare un sacco di ca****e. Scusa la franchezza."
You are so dumb that you are not even able to translate properly. You just put out of context his phrase. Since the beginning, Spiga92 said that all he doubted was FIDIA's operate. After seeing personally the photos of Brotzu Lotion on Androgenetic Alopecia, he said that he never saw such a recovery. He now believes strongly in Brotzu, but it's still very doubtful about FIDIA (in which I disagree with him), but ANYWAYS, he was just stating again that after some users asked to do an email-shitstorm to the company.
He is not changing his mind, he always said that.
Unfortunately, it seems that your friends got unbanned, so here we have the new "Big 3": @Pithikas , @sangan89 and @Christian Miller .
At least Pithikas is funny sometimes, you Sangan are just a moron with no sense who loves to come around Brotzu threads to act like the savior of us all. Christian Miller is the dumbest of you all, acting like the most experienced polyglot and then liking your shitty translation and submerging the entire forum with his shitty dislikes ("I dislike everything I can prove BS", LOL, quote me entirely on the last post I wrote and prove wrong the studies I posted or at least deal with them).
It's over..
View attachment 62967
All your paper segments mean nothing at all.
It's just cherry picking, ragazzo.
Ogni settimana scritti anche un altro post in questo thread.
That's as fishy af.
Hahaha, insulting on a whole new level.You talk too much amigo. You're just Nizoral. Nothing special..
Hahaha, insulting on a whole new level.
AhahahahahahahaYou talk too much amigo. You're just Nizoral. Nothing special..
