Well, for one. When I was 17 the internet was not as big as it was today. when I was a kid, I didn't use the internet that much at all, that was before facebook, twitter, instagram, etc. I remember using it to send email but thats about it.. and also I actually remember when VHS was still more popular than DVDs. HairLossTalk.com is kinda old, but I didn't know about it.. I spent most of my time playing outside.
when I noticed my balding It was already a slick bald deep recession,.. It was very suddenly! and we are often taught that it is an inevitable thing and it is assumed that hair once its disappeared it is gone.. I first thought that it must be something in the shampoo, It must be societies fault cause there can't be something wrong with me.. I was a very different person back then and I am a lot smarter now.. To be honest, I was hippie-ish type that thought that natural means healthy. >.< I noticed on every singe shampoo bottle the first ingredient was sodium laurel sulfate, and i googled it and found articles saying that its so bad and dries hair and causes hairloss lol. I thought it ust be true, cause it strips the natural oil on our scalp. So I bought a bunch of sulfate free shampoo.. I also was in denial even though I hated that hairline.. "it must be a mature hairline, its a normal hairline for a man. Not everyone goes bald all the way, surely it can't progress further if i make healthy decisions, etc."
At 18, I went into the military and focused on my training for awhile and getting successful.. My hair was thick and could still be brushed to look decent and hide my hairloss. In many pics I didn't look like I was balding. like this:
View attachment 113128
If the wind blew that was stressful.
I searched on the internet and read about finasteride and min.. which the internet made it sound like those are the only 2 options and the only thing that has any proof..
Now, understand. I was really weird.. I was really religious and from a small town and ignorant.. and I had very conservative views on drugs and also doing anything unnatural was wrong. I even thought the same about trans people and surgeries. probably eunuchs too if i knew about them. Its a fucked mentality but I was like that

. I thought everything synthetic must be evil and that marijuana was the same as meth and I believed it was morally wrong to take a pain reliever if you have a headache.. I know it sounds stupid and ridiculous >< honestly idk.. I may also have been biased cause my dad spent about half of my childhood in jail or prison because of drugs.. When I think of myself back then It feels like a previous life, rather than just a decade ago.
but I still hated my hairline and started looking into it. I read about PFS, and side effects etc. and finasteride sounded like a hardcore castration drug that will make my dick fall off. And I was young, dumb and full of c*m!! so, considering risk vs reward: My hairline then was already totally unacceptable, I didn't realize there was any possibility of regrowing anything on places that were bare skin.. I even heard doctors say this, that it is impossible to have hair from youth again..

Therefore, in my head. I thought its kinda pointless to spend money on a drug and risk my dick and brain fog just to maintain a hair state which I already hate.
But I tried minoxidil a couple times. and i remember once I read something that said turmeric was good against hairloss .. and I rubbed turmeric on my scalp,.. but the orange color was too strong and soaked in .. and everyone at work noticed I had orange my hair and forehead and thought WTF.. So I made up a story that I opened a can of raviolis wrong and the sauce splashed on me ><
then after that I went through a phase where I tried to actually accept it. I took the advice of "Just shave it bro" and decided I should transcend Earthly things and be spiritual like a monk and just let go..
View attachment 113129
Of course, eventually. That approach didn't work for long or make me feel better haha.
I got out of the military. and I had a mid-life crisis kinda. I left and traveled the world for 2 years,backpacker style without working. to have adventure while I was still "young". I focused on my travels as top priority and not on hair, doing as many adventure activities as I could. (skydiving, scuba diving, ice climbing, etc.) And I grew a beard to cope with my hair, thinking that I should enjoy the hair that I actually have ability to grow to the max.. and if I grew it long enough then it would take attention away from my scalp (it didn't). and I wore a straw hat all the time..
I made that my identity.
View attachment 113130
cartoon me:
View attachment 113131
I went into beard phase, haha. I liked all the beard pages on facebook and started sharing stuff like this all the time:
View attachment 113132 View attachment 113133 View attachment 113134
Even then, I knew I cared about the hair on my head a billion times more..
After my trip.. my hair loss got to where I just couldn't hide it. I'd spend hours in the mirror to make it look what decent. I always told myself that if my hairline recedes I'd just shave it into a mohawk and grow the center then rock that style. but it became diffuse all over..
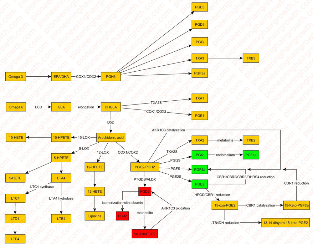
And then online, I happened upon the Swiss Temples regimen that was several years ago.. Which opened my eyes the first time that maybe it is actually possible to regrow hair where it wasn't there before! I couldn't believe it.. I bought into the idea that DHT causes PGD2 which is the actual real cause of hairloss rather than androgens directly, and that if you kill the PGD2, increase PGE2, stimulate progenitor cells, and use wounding.. then that can cause the regrowth.. but have to hit all the right angles at the same time..
View attachment 113139
However, I now realize that, while it is true, PGD2 is bad, its not the only problem.. and Swiss is the only one who seems to have gotten good results from that.. but back then I started researching like crazy everything prostaglandin related... I wanted to discover, some secret. I took tons of supplements,
Green apple peel extract, because procyanidin b2 has an interesting study on it. sulforaphane, supposed to increase 3aHsd which deactivates Dht into something else. vitamin e succinate, in vitro reduced pgd2 and increased pge2. Vitamin D, the active form of Vit d activates the vitamin d receptor. and vitamin d receptor activity is shown to be important in anagen initiation.. taurine, it inhibits tgfb if i remember correctly..
I used stuff from the Swiss Prostanglandin Protocal.,,, Stemoxydine, I took some sulfasalazine, mixed castor oil into DMSO.. exposed scalp to the sun,, for a brief time used some miconazole and minoxidil, lithium chloride topically, I dermarolled for a long time..
I took many things based on this:
View attachment 113140
I experimented for year or two.. with crazy hairloss theories.. But then one day. I found pictures on here.. of people who took more extreme regimens and regrowing hair.. and I learned about cases of transgender women regrowing tons of hair, I had heard of estrogen being good for hair, but when I saw pics of HRT results I realized it is actually really really good! What I thought before was impossible is now possible.. So right after I saw that. as soon as I could, I ordered HRT meds and started taking them...
I was 26 then at the start of hrt, now I'm 28..
So.. that's basically, my story.. and you are absolutely right.. I should have not let it get that far but I didn't have faith. Idk, I feel like an idiot and I don't always understand myself either. but that's why I share my story now, and do what is right now, to help others. and teach the truth.