
Are you serious?
Hair trasplant works because is trasplanted all pilosebaceous unit without blockade of sebum.
Why does the transplanted hair not develop the same blockage over time? We know that in most cases transplanted hairs are permanent. Additionally, the prostate doesn't have sebaceous glands so what drives BPH? Whatever is happening in the scalp is nearly the same process that happens concurrently in the prostate.
HSPs help prevent damage from oxidative stress that causes canities. This is at least in-part mediated by increasing transcription of Twist1, which increases AR expression. Twist1 binds with TCF4, which beta catenin also binds with to promote hair growth. Twist1 is proliferative, but it may promote skin and sebaceous gland cell fate instead of hair growth. Twist1 is not required for hair growth in adults, and too much of it may shift the balance from beta-catenin/tcf gene transcription to Twist1/tcf/b-catenin gene transcription. Shitfing that balance would conceivabley cause premature catagen in the scalp, making the DP progressively smaller with each shortened cycle, while causing growth in the prostate and metastasis. We have to look to prostate cancer for the cure.
At the 7p21.1 locus,
we found TWIST1, a DP signature gene expressed in both
BAB[balding] and BAN[non-balding] (Figure 1e and see Supplementary Table S1a), being up-regulated in BAB[balding] (
Table 1).
Twist1, a basic helix-loop-helix protein,
is crucial for anagen-to-catagen transition during the hair growth cycle with Twist1 protein ablation in adult mice DP resulting in prolonged anagen (
Xu et al., 2013 ). Hence,
TWIST1 up-regulation in DPCs of balding scalps compared to non-balding scalps may result in accelerated transition from anagen to catagen and thus a shortened period of anagen during the hair cycle, a phenomenon in balding scalps that leads to the formation of short vellus hairs instead of long terminal hairs (
Paus and Cotsarelis, 1999 ). Furthermore,
basic helix-loop-helix proteins such as Twist1 bind to the consensus 5′-NCANNTGN-3′ E-box motif; suggesting that the down-regulation of genes in BAB compared to BAN with E-box motif in their promoter regions (see Supplementary Table S9a and Supplementary Materials) may be attributed to repression by TWIST1. Interestingly, we identified another TWIST protein gene,
TWIST2, as a potential candidate gene at the 2q37 risk locus.
TWIST2 has been implicated in mesenchymal cell lineage development, but little is known about its function in the DP. The combinatorial binding and interaction of TWIST1 and/or TWIST2 with other basic helix-loop-helix proteins at the promoters of target genes may result in gene regulation in DPC. TWIST1 also interacts and binds to HDAC4 to regulate gene expression. In addition,
binding of TWIST1 at E-boxes in the AR promoter region results in up-regulated AR expression.
Our observation of both TWIST1 and AR up-regulation in BAB compared to BAN could be attributed to increased regulation of AR expression by the increased TWIST1 levels in BAB compared to BAN. This potential relationship between AR and TWIST1 in balding DPC, which to our knowledge has not been considered previously, provides support for these two candidate genes to be the causative Androgenetic Alopecia genes at the 7p21.1 and Xq12 susceptibility loci.
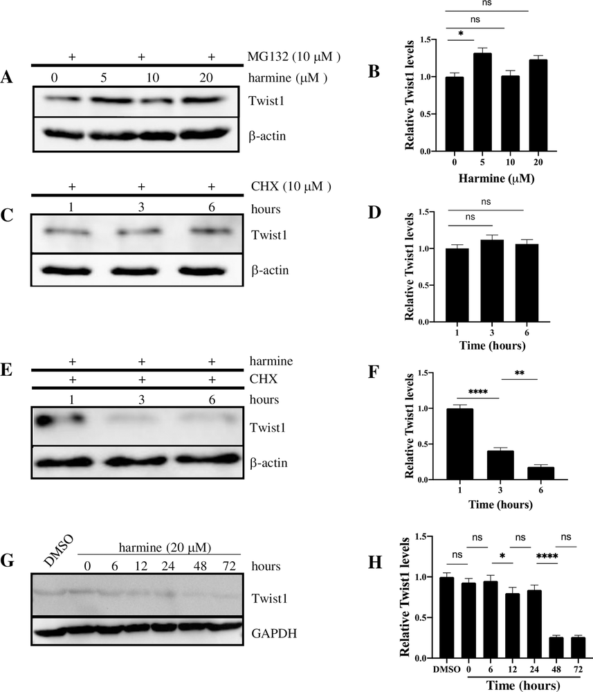
This study found that "Twist1 is required for androgen-induced migration of prostate cancer cells.", and that AR upregulates Twist1 through ETV1. It also found that "
Twist1 depletion strongly repressed the migration of prostate cancer cells, comparable in effect to AR knockdown". ETV1 is then a potential target for treating hair loss. When comparing chick hairs that cycle(enter catagen) to those that stay in anagen forever, ETV1 was the second-most upregulated gene in those that enter catagen, and NRF2 was the most downregulated gene. However, ETV1 did not show up in
this human DP analysis.
Abstract. The sensory receptors for hearing and balance are the hair cells of the cochlea and vestibular organs of the inner ear. Permanent hearing and bal
academic.oup.com
Here they found that in castration resistant prostate cancer Twist1 is upregulated by PKC.
inhibition of AR signaling by androgen depletion and the novel antiandrogen enzalutamide induced PKC and RelA activation, resulting in Twist1/AR induction at the transcript level. Moreover, inhibition of NF-κB signaling prevented enzalutamide-induced Twist1 and AR induction....NF-κB signaling was responsible for Twist1 upregulation by PKC in response to AR inhibition, resulting in aberrant activation of AR. NF-κB signaling thus appears to play a critical role in promoting both castration resistance and enzalutamide resistance in PKC/Twist1 signaling in prostate cancer.
High Twist1 expression indicates a very poor prognosis in prostate cancer. Twist1 upregulation is responsible for AR induction at the transcript level even when the AR is blocked. Is this also happening in the hair follicle? This new paper about HSP27 and mir-1 finds that AR remains activated at the transcription level in balding follicles.
This study finds that Twist1 forms a complex with TCF4 and beta catenin in DP cells, upregulating c-myc and survivin. The study is very inconclusive. It found that Twist1 can promote expression of downstream target genes of TCF4, but that knockdown of Twist1 did not affect this. I think that's because in the absence of Twist1, beta-catenin is doing the job, which is what we want. When Twist1 bonds with TCF4 and beta-catenin it must promote an altered gene transcription vs when beta-catenin bonds with TCF4 alone. Twist/Tcf heterodimers upregulate some genes that are positive for hair growth by more than beta catenin, but it's apparently not inducing others. Or, perhaps it's the fact that Twist1 upregulates AR, and that is altering the gene transcription to prevent Wnt activation. Only beta catenin can activate Wnt without also upregulationg AR expression and transcription(even when blocked). Why else would Twist1 induce catagen as we know that it does, and why is it upregulated in balding follicles? If the Twist/TCF gene expression were the same as b-catenin gene expression then those hairs wouldn't be miniaturized. We know that loss of Wnt signaling is the cause of hair loss. Wnt signaling is greatly downregulated in bald scalp and decreases into catagen while Twist1 increases into catagen and is upregulated in bald scalp.
Tcf4 was colocalized with a subset of Twist1 in the nucleus of some Twist1 expressing DPCs
in vivo (
Figures 6C,D).
These results demonstrate that Twist1 may physically interact with Tcf4 and β-catenin in DPCs.
Tcf4 responds to the β-catenin signal and initiates the downstream Wnt signaling pathway, thus promoting cell proliferation and differentiation (
Cadigan, 2012).
Disruption of Tcf4 or β-catenin can block the Wnt signaling pathway and lead to complete loss of cell proliferation (
Ma et al., 2020). Our previous studies have shown that Tcf4 was highly expressed in growing hair follicles and in DPCs cultured
in vitro when its morphological features were still in the agglutinative growth mode (
Xiong et al., 2014).
The Wnt signaling pathway mediated by the Tcf4/β-catenin complex plays an important role in hair follicle morphogenesis. However, it is not clear how Tcf4/β-catenin participates in the process of hair follicle induction and growth. In this study, we found that Twist1 could promote the proliferation of DPCs (
Figure 1), and the overexpression of
Twist1 could promote the expression of downstream target genes of Tcf4 and the secretion and release of growth factors in DPCs (
Figures 2,
3). The function of Twist1 was consistent with that in a previous report (
Shen et al., 2019). Therefore, Twist1 may be a positive regulatory partner of Tcf4. However, the
knockdown of Twist1 did not affect the target gene expression, growth factors secretion or release of DPCs. One possible explanation for this difference is that the effects of downstream gene activation and transcription may be compensated for or replaced by other molecules.
Because Twist1 is a positive regulator of TCF4, Twist1 may play a key role in regulating the Wnt signaling pathway as it relates to DPC growth and hair follicle induction. However, from our data, we found that only a subset of Twist1 expressing cells expressed Tcf4, and only a sunset of Twist1 expressing foci also expressed Tcf4 in the cell nucleus. All Tcf4 expressing cells or foci expressed Twist1. These expression patterns suggested that Twist1 might have other functions in the cell.
What are those other functions? Could it be this? "basic helix-loop-helix proteins such as Twist1 bind to the consensus 5′-NCANNTGN-3′ E-box motif; suggesting that the down-regulation of genes in BAB compared to BAN with E-box motif in their promoter regions (see
Supplementary Table S9a and
Supplementary Materials) may be attributed to repression by TWIST1
"